招标采购

INVESTMENT INFORMATION

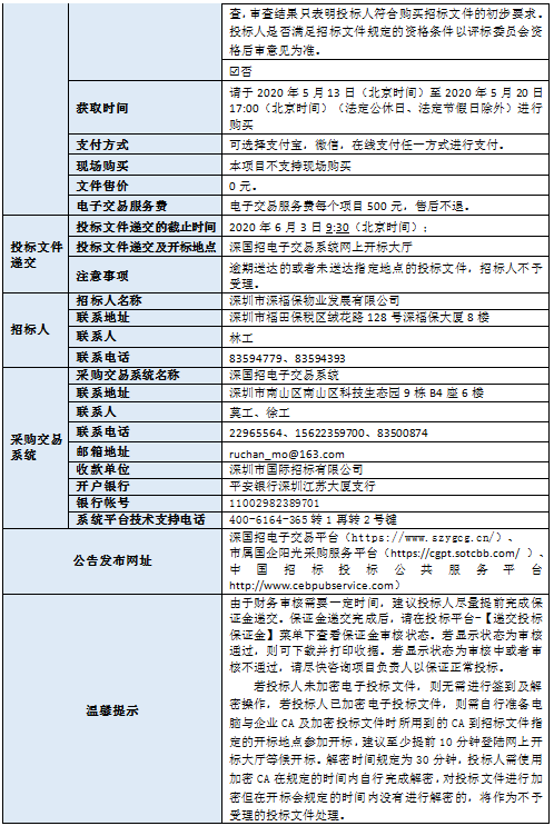
深圳市必一运动物业发展有限公司福保片区清洁服务项目招标公告

发布时间:2020/05/14

深圳市必一运动物业发展有限公司福保片区清洁服务项目(项目名称)招标方(招标人)为  深圳市必一运动物业发展有限公司(招标人单位名称),采购资金来自企业自筹(资金来源),项目出资比例为100%。项目已具备招标条件,现进行国内公开招标。


Become a supplier

成为供应商

我司面向社会长期征集战略合作伙伴,欢迎有意合作者前来联系。